Verlag für Medizin und Wirtschaft
Artikel
Bilder
Volltext
Mobile Version
A-
|
A
|
A+
Werbung
Abo
Bestellung Jahresabonnement (Print/elektronisch)
Bestellung kostenloses e-Journal-Abo
Mediadaten
Journale
News
Datenbanken
Suche Medizinische Publikationen
Suche Abbildungen und Grafiken
Medizinprodukte - Labortechnik
Antidotarium (Stand 2012)
Phytokodex (Stand 2012)
Fortbildung
Bücher
Fachbücher
Patientenliteratur
Impressum
Offenlegung
Kontakt
Disclaimers & Copyright
Allgemeine Geschäftsbedingungen
Datenschutzerklärung
Sitemap
Abbildungen und Graphiken
Malzer R
Die Wiener Rettung stellt sich vor
Journal für Kardiologie - Austrian Journal of Cardiology 2006; 13 (7-8)
: 267-271
Volltext (PDF)
Abbildungen
Abbildung
Vollbildansicht
Wiener Rettung
Abbildung 1: Leitstelle Wien - Notruf 144
Keywords:
Foto
,
Kardiologie
,
Wiener Rettung
Vollbildansicht
Wiener Rettung
Abbildung 2: Wiener Rettung - Zentrale in Wien 3, Radetzkystraße 1
Keywords:
Foto
,
Kardiologie
,
Wiener Rettung
Vollbildansicht
Training
Abbildung 3: Reanimationstraining
Keywords:
Foto
,
Kardiologie
,
Wiener Rettung
Vollbildansicht
Training
Abbildung 4: Einsatztraining gemeinsam mit Feuerwehr
Keywords:
Foto
,
Kardiologie
,
Wiener Rettung
Vollbildansicht
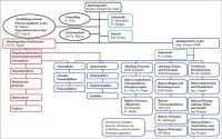
Wiener Rettung - Organigramm
Abbildung 5: Organigramm MA 70
Keywords:
Kardiologie
,
Organigramm
,
Wiener Rettung
Vollbildansicht
Wiener Rettung - Rettungsstationen
Abbildung 6: Verteilung der Rettungsstationen auf Wien (Rot: Wiener Rettung MA 70; Blau: befreundete Organisationen; Schwarz: Notarzthubschrauber "Christophorus 9")
Keywords:
Kardiologie
,
Schema
,
Wiener Rettung
Vollbildansicht
NEF - RTW
Abbildung 7: NEF und RTW
Keywords:
Foto
,
Kardiologie
,
Wiener Rettung
Vollbildansicht
First-Responder
Abbildung 8: First-Responder-System Wien
Keywords:
Kardiologie
,
Schema
,
Wiener Rettung
copyright © 2000–2026
Krause & Pachernegg GmbH
|
Sitemap
|
Datenschutz
|
Impressum
Werbung