Verlag für Medizin und Wirtschaft
Artikel
Bilder
Volltext
Mobile Version
A-
|
A
|
A+
Werbung
Abo
Bestellung Jahresabonnement (Print/elektronisch)
Bestellung kostenloses e-Journal-Abo
Mediadaten
Journale
News
Datenbanken
Suche Medizinische Publikationen
Suche Abbildungen und Grafiken
Medizinprodukte - Labortechnik
Antidotarium (Stand 2012)
Phytokodex (Stand 2012)
Fortbildung
Bücher
Fachbücher
Patientenliteratur
Impressum
Offenlegung
Kontakt
Disclaimers & Copyright
Allgemeine Geschäftsbedingungen
Datenschutzerklärung
Sitemap
Abbildungen und Graphiken
Hauke G
Verhaltenstherapeutische Angstbehandlung durch Strategische Kurzzeittherapie (SKT)
Journal für Neurologie, Neurochirurgie und Psychiatrie 2008; 9 (4)
: 35-45
Volltext (PDF)
Summary
Praxisrelevanz
Abbildungen
Abbildung
Vollbildansicht
Sicherheitsregulation
Abbildung 1: Modell der Sicherheitsregulation. Mod. nach [11].
Keywords:
Schema
,
Sicherheitsregulation
Vollbildansicht
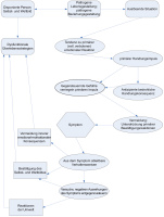
Psychische Störung
Abbildung 2: Die Entstehung und Aufrechterhaltung einer psychischen Störung und Sicht der SKT
Keywords:
Schema
,
SKT
copyright © 2000–2026
Krause & Pachernegg GmbH
|
Sitemap
|
Datenschutz
|
Impressum
Werbung